光伏测试网论坛-来头最大!这家标准技术研究院公开招聘-企业招贤|光伏|太阳能|PV|技术|质量|认证|标准 - 光伏测试网 /> " /> " />
用户名: 密 码:    找回密码 立即注册 | 找回密码
QQ登录
第九届钙钛矿与叠层电池(长三角)产业化论坛; 第九届钙钛矿与叠层电池(长三角)产业化论坛
光伏测试网 光伏人才 求职招聘 企业招贤 查看内容

来头最大!这家标准技术研究院公开招聘

发布者: 静静 | 发布时间: 2020-11-27 09:42| 查看数: 13195| 评论数: 0

企业招贤
招聘职位: 认证体系管理岗、电气认证工程师、技术认证工程师
公司名称: 北京创拓国际标准技术研究院有限责任公司
工作地点: 北京




北京创拓国际标准技术研究院有限责任公司公开招聘。北京创拓国际标准技术研究院有限责任公司由中国电机工程学会发起,国家电网有限公司、中国南方电网有限责任公司、中国华能集团有限公司、中国检验认证集团四家中央企业商议成立。

一、基本介绍

为深入贯彻落实国家质量强国战略,以国际标准促进质量提升,推动形成国内国际双循环的经济发展新格局,由中国电机工程学会发起,国家电网有限公司、中国南方电网有限责任公司、中国华能集团有限公司、中国检验认证集团四家中央企业商议成立北京创拓国际标准技术研究院有限责任公司(以下简称“标研院”)。标研院定位于从事能源领域国际标准化与合格评定工作的基础性、公益性、综合性研究机构,以国际标准化工作为核心,通过开展技术研发、国际标准制订、合格评定、行业培训等业务,为国家提供政策研究和战略决策的专业建议,支撑我国专家担任国际电工委员会(IEC)高层管理职务,向社会提供标准化与合格评定技术服务。

围绕“创新引领,拓展未来”的理念,秉持国内一流、国际领先的电力行业国际标准化研究机构与合格评定权威机构的发展愿景,标研院始终把创建一流作为发展目标,立足国际视野,突出行业特色,夯实一流的检验检测认证能力,培育一流的产业发展联盟,打造一流的服务平台,不断提升核心竞争力,努力成为具有国际影响力的创新型、开放型、现代化认证机构。

因业务发展需要,按照“公开、平等、竞争、择优”原则,标研院决定面向社会公开招聘专职工作人员14名。现将有关事项公告如下。
二、招聘范围   

面向社会公开招聘。

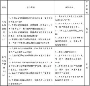
三、招聘岗位及应聘条件   
(一)基本条件

1、具有良好的政治素质和道德修养,无违法违纪行为;

2、具备优秀的内外部沟通协调能力,有较强的团队合作精神,能承受一定的工作压力;

3、身心健康,能胜任应聘岗位的工作。

(二)招聘的岗位和任职资格

微信图片_20201127093601.jpg

微信图片_20201127093538.jpg


四、薪酬待遇

录用人员工资待遇按照标研院薪酬管理制度执行,按所从事的工作岗位确定;按国家规定参加社会保险。

五、报名方式   
1、电邮应聘材料:
(1)《应聘申请表》(附近期一寸免冠照片);
(2)身份证、学历和学位证书扫描件;
(3)专业技术资格证书或职业技能等级证书、获奖证书等能够证明能力、学识的资料扫描件;
(4)个人简历。

2、报名截止日期:2020年11月28日。

3、联系方式:
电   话: 010-63227596
邮   箱:cisiye@126.com
六、注意事项
1、应聘者应对所提供材料的真实性负责;如有不实,立即取消应聘资格。
2、本次招聘只接受电邮应聘材料,恕不接待来访。
北京创拓国际标准技术研究院有限责任公司
2020年11月18日

最新评论

 

领跑者创新论坛公众号二维码
回顶部